
| (一) 經營團隊
更新日期:113.04.01
本公司經營團隊之主要成員及職掌 ![]() |
|||||
|
|||||
|
|
|||||
|
(三) 相關經營團隊與業務職掌如下 更新日期:112年04月02日 ![]() |
|||||
本公司至少一年一次評估簽證會計師之獨立性,經取得簽證會計師出 具之獨立性聲明書及依獨立性評估標準進行評估,依據下列要件評估 結果,大中國際聯合會計師事務所林寬照會計師及張卉諭會計師,皆 符合本公司獨立性評估標準,足堪擔任本公司之簽證會計師,本公司 已將結果提報 114 年 3 月 27 日董事會審議並通過。
會計師獨立性評估要件: (一)會計師之獨立性聲明 (二)會計師所提供之審計或非審計服務皆需經過事先之審核,以確保 非審計服務不會影響審計之結果 (三)同一會計師未連續執行簽證服務超過七年 (四)每年透過會計師適任性問卷以彙整對會計師獨立性之評估結果

| 審計委員會(依證券交易法 14-4 強制設置)運作情形 |
| 職稱 | 姓名 | 實際出(列)席 次數(B) |
委託出席 次數 |
應出(列)席 次數(A) |
實際出(列) 席率%(B/A) |
備註 |
|---|---|---|---|---|---|---|
| 獨立董事 | 胡東晃 | 8 | 0 | 8 | 100.00 |
|
| 獨立董事 | 江文章 | 7 | 0 | 8 | 87.50 |
|
| 獨立董事 | 廖季方 | 8 | 0 | 8 | 100.00 | 召集人 |
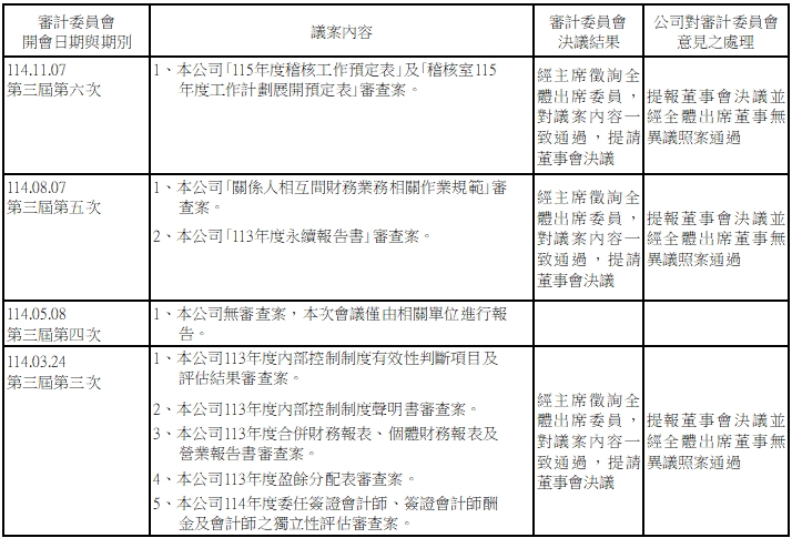
審計委員會 開會日期與期別 |
議案內容 |
審計委員會 決議結果 |
公司對審計委 員會意見 之處理 |
|---|---|---|---|
115.05.07 第三屆第八次 |
1.本公司無審查案,本次會議僅由相關單 位進行報告。 |
||
115.03.23 第三屆第七次 |
1.本公司 114 年度內部控制制度有效性 判斷項目及評估結果審查案。 2.本公司 114 年度內部控制制度聲明書 審查案。 3.本公司 114 年度合併財務報表、個體 財務報表及營業報告書審查案。 4.本公司 114 年度盈餘分配表審查案。 5.本公司 115 年度委任簽證會計師、簽 證會計師酬金及會計師之獨立性評估 審查案。 |
經主席徵詢全體 出席委員,對議 案內容一致通 過,提請董事會 決議 |
提報董事會決 議,並經全體 出席董事無異 議照案通過 |
.jpg)



溝通日期 |
溝通方式 |
溝通事項 |
溝通頻率 |
溝通結果 |
|---|---|---|---|---|
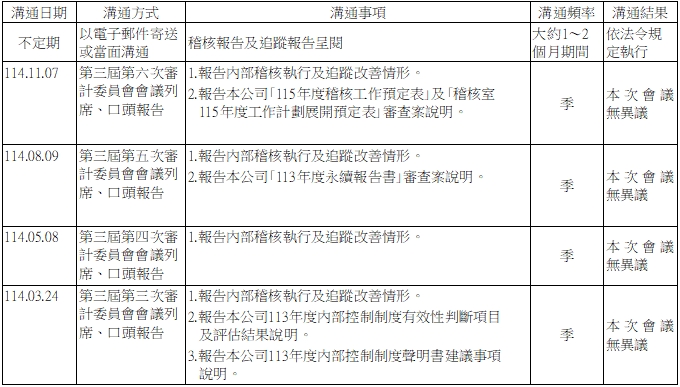
不定期 |
以電子郵件寄送 或當面溝通 |
稽核報告及追蹤報告呈閱 |
大約1~2 個月期間 |
依法令規 定執行 |
115.05.07 |
第三屆第八次審 計委員會會議列 席、口頭報告 |
1.報告內部稽核執行及追蹤改善情形。 |
季 |
本次會議 無異議 |
115.03.23 |
第三屆第七次審 計委員會會議列 席、口頭報告 |
1.報告內部稽核執行及追蹤改善情形。 2.報告本公司114年度內部控制制度有效性判斷項目 及評估結果說明 3.報告本公司114年度內部控制制度聲明書建議事項 說明。 |
季 |
本次會議 無異議 |
.jpg)



溝通日期 |
溝通方式 |
溝通事項 |
溝通頻率 |
溝通結果 |
|---|---|---|---|---|
115.05.07 |
會計師函詢 |
就會計師執行味王公司 115 年度第1季財務 報表核閱所獲悉之治理事項。 |
季 |
洽悉,且無其 他意見 |
115.04.07 |
會計師函詢 |
就會計師執行味王公司 115 年度財務報表 查核/核閱規劃階段之治理事項。 |
年 |
洽悉,且無其 他意見 |
115.03.23 |
第3屆第7次審 計委員會報告 |
就 114 年度會計師查核報告-查核範 圍、採用其他會計師之查核工作、管 理階層專家之採用、114 年度會計師查 核報告、關鍵查核事項、重大性水 準、重大財務業務事項及114年度與治 理單位溝通情形及查核團隊資訊進行 報告。 |
年 |
無異議 |
115.03.23 |
會計師函詢 |
就會計師執行味王公司 114 年度財務 報表查核所獲悉之治理事項。 |
季 |
洽悉,且無其 他意見 |
.jpg)




| 薪資報酬委員會(依證券交易法 14-6-1 強制設置)運作情形 |
|
||||||||||||||||||||||||||||||||
| 符合之資格條件: 1、商務、法務、財務、會計或公司業務所需相關科系之公私立大專院校講師以上。 2、法官、檢察官、律師、會計師或其他與公司業務所需之國家考試及格領有證書之專門職業及技術人員。 3、具有商務、法務、財務、會計或公司業務所需之工作經驗。 註:本項應於設置或廢止薪酬委員會,成員委(選)任及異動後二日內輸入。任期中辭任者,請於備註乙欄註明寫X年X月X日辭任。 |
|
姓名(註 1) |
本人 |
持有股份 |
持有股份 |
前十大股東相互間具有關係人或為配偶、二親等以內之親屬關係者,其名稱或姓名及關係。 (註 3) |
備 註 |
||||
|
股 數 |
持股 |
股數 |
持股 比率 |
股數 |
持股 |
名稱 (或姓名) |
關係 |
||
|
浩祥貿易股份有限公司 |
23,609,447 |
9.837% |
- |
- |
- |
- |
僑果實業 |
同負責人 |
|
|
全威投資股份有限公司 |
23,424,026 |
9.760% |
- |
- |
- |
- |
僑果企業 |
同負責人 |
|
|
僑果實業股份有限公司 |
22,784,966 |
9.494% |
- |
- |
- |
- |
浩祥貿易 |
同負責人 |
113.09.16更換代表人 |
| 有善投資股份有限公司 代表人:陳鴻謨 |
16,748,327 | 6.978% | |||||||
|
味丹企業股份有限公司 |
14,537,628 |
6.057% |
- |
- |
- |
- |
|
|
|
|
三樂投資開發股份有限公司 |
10,385,024 |
4.327% |
- |
- |
- |
- |
|
|
|
|
羅威信投資有限公司 |
10,203,669 |
4.252% |
- |
- |
- |
- |
|
|
|
|
謙順行股份有限公司 |
8,759,761 |
3.650% |
- |
- |
- |
- |
|
|
|
|
大洋僑果股份有限公司 |
8,355,959 |
3.482% |
- |
- |
- |
- |
|
|
|
|
僑果企業股份有限公司 |
7,215,354 |
3.006% |
- |
- |
- |
- |
全威投資 |
同負責人 |
|
| 合 計 | 146,024,161 | 60.84% | |||||||
|
獨立董事現職、經歷及兼任情形 |
更新日期:113年07月15日
|
董事出(列)席董事會情形 |
更新日期:115年03月27日
|
董事進修情形 |
更新日期:114年07月31日
|
|||||||||||||||||||||||||||||||||||||||||||||||||||||||||||||||||||||||||||||||||||||||||||||||||||||||||||||||||||||||||||||||||||||||||||||||||||||||||||||||||||||||||||||||||||||||||||||||||||||||||||||||||||||||||||||||||||||||||||||||||||||||||||||||
| 註一:每年1月10日前申報前一年度全體董事出席董事會與進修情形。 |
| 註二:就任日期為本屆董事、監察人選(就)任日期。初任日期係指第一次擔任上市上櫃公司之董事、監察人之日期。 |
| 註三:以上資料均由該公司所提供。 |
|
|
更新日期:114年06月25日
(一)董事會多元化: 依據本公司「公司治理實務守則」第20條文及「公司董事選舉辦法」,董事會成員組成應考量 多元化,並就本身運作、營運型態及發展需求以擬訂適當之多元化方針,宜包括但不限於以下 二大面向之標準與管理目標: 一、基本條件與價值:性別、年齡、國籍及文化等。 二、專業知識與技能:專業背景(如法律、會計、產業、財務、 行銷或科技)、專業技能及 產業經歷等。另董事成員應普遍具備執行職務所必須之知識、技能及素養,董事會整體應具備 之能力為:1、營運判斷能力,2、會計及財務能力,3、經營管理能力,4、危機處理能力, 5、產業知識,6、國際市場觀,7、領導能力,8、決策能力。 本公司第23屆董事為15位成員(成員中有14位男性,1位女性,在第23屆董事年齡分佈:61~70歲有8人, 佔53.33%、71歲以上有7人,佔46.67%。),其中兩名董事旅居日本為多元文化 色彩,並皆普遍具備執行職務所必須之知識、技能及素養。 本公司現任董事會成員多元化情形如下:
|
多元化核心
董事姓名
|
基本組成 | 專業知識與能力 | ||||||||||||||
| 國籍 | 性 別 |
具 有 員 工 身 分 |
年齡 | 獨立董事 任期年資 |
營 業 判 斷 能 力 |
會分 計析 及能 財力 務 |
經 營 管 理 能 力 |
危 機 處 理 能 力 |
產 業 知 識 |
國 際 市 場 觀 |
領 導 能 力 |
決 策 能 力 |
||||
| 61 | 70 歲 |
71 | 80 歲 |
81 | 90 歲 |
3 年 以 下 |
3 | 6 年 |
||||||||||||
| 陳清福 | 中華民國 | 男 | v | v | v | v | v | v | v | v | v | |||||
| 陳恭平 | 中華民國 | 男 | v | v | v | v | v | v | v | v | v | v | ||||
| 甘錦裕 | 中華民國 | 男 | v | v | v | v | v | v | v | v | v | |||||
| 穎川万和 | 日本 | 男 | v | v | v | v | v | v | v | v | v | |||||
| 穎川浩和 | 日本 | 男 | v | v | v | v | v | v | v | v | v | |||||
| 杜恒誼 | 中華民國 | 男 | v | v | v | v | v | v | v | v | v | |||||
| 張榮竣 | 中華民國 | 男 | v | v | v | v | v | v | v | v | v | |||||
| 周海國 | 中華民國 | 男 | v | v | v | v | v | v | v | v | v | |||||
| 賴其里 | 中華民國 | 男 | v | v | v | v | v | v | v | v | v | |||||
| 葉啟昭 | 中華民國 | 男 | v | v | v | v | v | v | v | v | v | |||||
| 楊正 | 中華民國 | 男 | v | v | v | v | v | v | v | v | v | |||||
| 林冠妤 | 中華民國 | 女 | v | v | v | v | v | v | v | v | v | |||||
| 廖季方 | 中華民國 | 男 | v | v | v | v | v | v | v | v | v | v | ||||
| 江文章 | 中華民國 | 男 | v | v | v | v | v | v | v | v | v | v | ||||
| 胡東晃 | 中華民國 | 男 | v | v | v | v | v | v | v | v | v | v | ||||
董事候選人僑果實業公司代表人:林冠妤(女性),於114.06.25選舉補選新任。 本公司現任董事會暫由15位董事組成,其董事會組成多元化政策之具體管理目標及達成情形如下:
| 管 理 目 標 | 達成情形 |
| 獨立董事席次不得少於董事席次五分之一 | 達成 |
| 董事會成員至少包含1名女性董事 | 達成 |
| 董事間不超過二人具有配偶或二親等以內之親屬關係 | 達成 |
| 兼任公司經理人之董事不逾董事席次五分之一 | 達成 |
(二)董事會獨立性: 本公司現任董事會成員共15位,其中獨立董事3位,符合證券交易法及本公司章程規定之「不得 少於董事席次五分之ㄧ」規定。有關獨立董事之專業資格、持股、兼職限制、獨立性認定、提名 與選任方式、職權行使及其他應遵行事項,悉依證券交易法及相關法令規定辦理。
更新日期:114年04月30日
公司係揭露113年度員工福利政策及權益維護措施
申報年度:114
|
項目 |
內容 |
|
|---|---|---|
|
員工福利 |
1. |
本公司設有職工福利委員會,另有社團活動、旅遊補助、三節禮 品、婚喪禮儀等各項福利措施。 |
| 2. | 本公司定期舉辦各項員工進修及教育訓練,以提升人力優質資本及 工作品質,藉由各種教育訓練來強化員工技能及提升公司競爭力, 113年度員工707人進修及教育訓練時數合計2,469小時。 |
|
| 3. | 本公司退休制度依勞動基準法之規定,對本公司員工訂有退休辦 法,屬確定給付退休辦法,本公司係按月依薪資總額之一定比率提撥 退休金並專戶存於台灣銀行信託部,「勞工退休金條例」自民國94年 7月1日起施行,係屬確定提撥退休辦法,勞工得選擇繼續適用「勞動 基準法」有關之退休金規定,或適用該條例之退休金制度並保留適用 該條例前之工作年資,如員工選擇舊制,則依上述退休金制度辦理, 選擇新制員工,則依法由公司依法按勞工每月工資百分之六提繳退休 金至勞保局「勞工個人帳戶」退休金專戶內。 |
|
|
員工權益 |
本公司透過勞資會議、工會 理監事會議、工會代表大會等定期或不定期之 |
|
|
勞資糾紛 |
本公司113年2月未按職業安全衛生設施規則規定及職業安全衛生法,致員工未停機清潔滾輪受傷, 被職業安全衛生署糾正。 本公司113年6月未按勞基法加班工資等規定,被雲林縣處新台幣5萬元罰鍰。 本公司113年12月未按勞基法加班工時、工資與輪休、例休等規定,被雲林縣處新台幣32萬元罰鍰。 違反勞動法令事業單位(雇主)查詢-違反勞動法令事業單位(雇主)查詢系統
|
|
|
履行 |
||
| 1. | 本公司雖尚未依照國際人權公約制定相關管理程序,惟均秉持國際 人權公約之精神保護人權。 |
|
| 2. | 本公司依性別工作平等法之規定訂定「性騷擾防制、申訴及懲戒辦 法」及「執行職務遭受不法侵害預防計畫」,113年度並無人提出申訴。 |
|
| 3. | 本公司定期實施健康檢查,改善辦公環境,派員接受安全衛生教育 相關訓練,以提供員工安全與健康之工作環境。 |
|
| 4. | 本公司113年1、2、8、10月未按空氣汙染管制法規定,共罰1.1萬元,並逐步汰換貨車。 味王公司集團 | 透明足跡 |
|
| 5. | 本公司若有對員工可能造成重大影響之營運變動,皆依法令規定通 知員工,113年度並無大量解雇員工之情形。 |
|
|
較前一年具 |
本公司113年度透過升遷、調薪等具體措施,提升員工福利或權益。 |
|
|
平均員工薪資 調整情形 |
|||||||
|
預計調薪 |
備註 |
實際調薪 |
備註 |
非經理人 |
備註 |
經理人 |
備註 |
|
未揭露 |
未揭露 |
未揭露 |
未揭露 |
未揭露 |
未揭露 |
未揭露 |
未揭露 |
|
新進員工之平均起薪金額(32,964元,基本工資27,470的1.2倍,註4) |
|||
|
碩士及以上 |
大專校院 |
高中及以下 |
備註 |
|
未揭露 |
未揭露 |
未揭露 |
未揭露 |
|
註1 :平均員工薪資調整情形係 公司自願性揭露,資料為公司113年度之預計平均調薪情形。 |
依公司法第235條之1分派之員工酬勞
說明:為公司114年度董事會3月決議分派113年度之員工酬勞金額
|
現金金額 (仟元) |
股票金額 (仟元) |
股票股數 (股) |
合計 (仟元) |
|
14,791 |
0 |
0 |
14,791 |
| (單位:仟元) | |||||||
| 年 度 |
月 份 |
營業收入 | 累計營業收入 | ||||
當月營收 |
去年 當月營收 |
去年同月 增減(%) |
當月累計營收 |
去年 當月累計營收 |
前期比較 增減(%) |
||
| 115 | 4 | 437,702 | 498,590 | -12.21% | 1,750,553 | 2,031,002 | -13.81% |
| 115 | 3 | 464,822 | 521,527 | -10.87% | 1,312,851 | 1,532,412 | -14.33% |
| 115 | 2 | 386,214 | 470,623 | -17.94% | 848,029 | 1,010,885 | -16.11% |
| 115 | 1 | 461,815 | 540,262 | -14.52% | 461,815 | 540,262 | -14.52% |
| 114 | 12 | 435,027 | 602,521 | -27.80% | 5,620,661 | 6,232,086 | -9.81% |
| 114 | 11 | 434,162 | 573,608 | -24.31% | 5,185,634 | 5,629,565 | -7.89% |
| 114 | 10 | 448,604 | 537,494 | -16.54% | 4,751,472 | 5,055,957 | -6.02% |
| 114 | 9 | 448,993 | 467,801 | -4.02% | 4,302,868 | 4,518,463 | -4.77% |
| 114 | 8 | 470,431 | 496,672 | -5.28% | 3,853,876 | 4,050,662 | -4.86% |
| 114 | 7 | 439,000 | 475,908 | -7.76% | 3,383,445 | 3,553,990 | -4.80% |
| 114 | 6 | 432,438 | 514,904 | -16.02% | 2,944,445 | 3,078,082 | -4.34% |
| 114 | 5 | 481,004 | 512,093 | -6.07% | 2,512,007 | 2,563,178 | -2.00% |
| 1.各項增減百分比資訊,如數值逾越999999.99或分母為零(無法計算),則以999999.99表示。 2.合併營業收入係將母子公司及各子公司間重複營收部分消除後所得數字。 3.自民國95年1月起,金融業之各項營業收入係以淨額申報,其營業收入淨額係指「淨收益」。 4.上市櫃公司、興櫃公司、及金管會主管之金融業自民國102年起適用IFRSs;非上市上櫃興櫃之公發公司(含金控子公司為公發 公司之非金融業、投控子公司為公發公司者),自民國104年起適用IFRSs。配合IFRSs實施,營業收入係以合併營業收入申報; 無子公司者,則以個別營業收入申報;自願提前適用IFRSs者亦同。 5.自民國102年1月起,配合IFRSs實施,金控業之營業收入係以淨額申報,其營業收入淨額係指「淨收益」。 6.上市櫃及興櫃公司,本月營收或本年累計營收較去年同期增減變動達50%以上者,需於備註欄位說明增減變動原因。 |